油脂是饲料中能量的主要来源,不仅可以提供动物机体所需的能量、畜禽所必需的脂肪酸,还可以改善饲料的适口性、有利于脂溶性维生素的吸收。油脂品质的好与坏,不仅会直接影响动物的健康,还可能会增加生产与使用的成本。如过氧化值和酸价,是判断油脂是否氧化酸败变质的重要参考数值;脂肪酸组成可初步判断油脂掺杂情况。因此,油脂的品质已经越来越受到饲料企业的关注。
1样品及评估
2023年龙昌动保脂肪酸营养代谢研究中心一共收到来自全国各地的油脂样品1210份,其中包括动物性油脂(禽油、猪油、鱼油、鹅油等)共925份,植物性油脂(豆油、米糠油、棉籽油、亚麻籽油、棕榈油等)共234份,混合性油脂51份。
如图1和图2所示,所检油脂样品主要以禽油、猪油和豆油为主,分别占比60%、23%和11%;根据来源不同对油脂样品进行分析,结果表明油脂样品主要来自于山东省、河北省、河南省、广东省、安徽省、辽宁省、江西省和内蒙古等,分别占比74%、10%、9%、2%、2%、1%、1%和1%。
我们对每一份油脂样品进行了品质评估,检测项目主要包括脂肪酸谱、不饱和脂肪酸与饱和脂肪酸的比例(U/S)、酸价、过氧化值等指标。

图1 样品分类情况

图2 样品分布情况
2油脂样品数据分析
2.1油脂酸价和过氧化值分析
油脂酸价和过氧化值参照国家标准《食品安全国家标准 食品中酸价的测定》(GB 5009.229-2016)和国家标准《食品安全国家标准 食品中过氧化值的测定》(GB 5009.227-2016)的方法进行测定,我们将酸价和过氧化值低于5的油脂样品定义为“合格”。
由图3-图5可知,1210份油脂样品酸价和过氧化值的不合格率分别为25%和12%;禽油、猪油和豆油的酸价不合格率分别为18%、50%和8%;豆油酸价检出值普遍偏小,其次为禽油和猪油。
禽油、猪油和豆油的过氧化值不合格率分别为12%、9%和13%。其中,禽油、猪油、豆油和其他油脂(鱼油、鹅油、棉籽油、米糠油、亚麻籽油、混合油和棕榈油等)的过氧化值分别有1%、1%、1%和6%出现不变色的情况。

图3不同油脂样品酸价情况分析
图4不同油脂样品过氧化值情况分析
图5不同油脂样品酸价与过氧化值合格情况分析
2.2油脂脂肪酸含量分析
油脂脂肪酸参照国家标准《食品安全国家标准 食品中脂肪酸的测定》(GB 5009.168-2016)中的第一法进行测定。
如图6,我们对所有油样的脂肪酸甘油三酯进行分析,结果表明有87%样品的脂肪酸甘油三酯含量>90%,10%样品的脂肪酸甘油三酯含量为80~90%,3%样品的脂肪酸甘油三酯含量<80%。其中禽油、猪油、豆油和其他油的脂肪酸甘油三酯含量>90%分别为93%、80%、95%和40%。
图6 不同油脂样品脂肪酸甘油三酯含量分析
2.3油脂品质等级分析
由图7可知,2023年送检的1210份样品中,有34%的油脂样品质量较好,有35%的油脂样品品质为良,有31%的油脂样品品质为差;涉及的问题包括油脂不纯或者脂肪酸甘油三酯含量(<90%)偏低,酸价或过氧化值超标。

图7 不同油脂样品品质等级分析
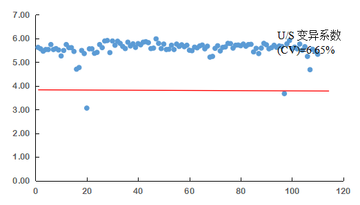
由图8-图11可知,1~12月份的禽油样品中仅有46%为纯的鸡油或是鸭油,U/S值基本在1.95~2.45之间,还有部分禽油U/S值<1.95或U/S值>2.45,脂肪酸组成主要问题:油酸含量偏低、亚油酸和α-亚麻酸含量偏高。猪油样品中仅有21%为纯猪油,46%的样品U/S值异常,而猪油的饱和度较高会造成其U/S值偏低。如我们所检测的猪油样品中有个别猪油U/S值较低,硬脂酸含量较高、亚油酸含量偏低,其饱和度较高,状态为凝固或膏体,有可能就是存储罐中残存的样品。豆油样品中95%为纯品,U/S值异常占比也较低,整体数据分析显示豆油品质较好。

图8不同油脂样品不合格情况分析

图9禽油油脂样品U/S值情况分析
图10猪油油脂样品U/S值情况分析
图11豆油油油脂样品U/S值情况分析
3小结
综上所述,2023年我公司脂肪酸营养代谢研究中心所接收的样品中,豆油的总体品质良好,各项检测指标基本在合格范围内;禽油样品中,有54%的样品存在不纯现象,酸价超标占比为18%,过氧化值超标占比为12%,U/S值异常占比为16%;猪油样品中,有79%的样品存在不纯现象,酸价超标占比为50%,过氧化值超标占比为9%,U/S值异常占比为54%;三种油脂样品酸败氧化程度与2022年相比均有所下降。
2023年油脂的酸价和过氧化值超标问题依然较为严重。当油脂的酸价偏高时,油脂酸败产生较多的游离脂肪酸,降低了油脂能值。当油脂的过氧化值较高时,说明其氧化程度已较为严重并产生了较多的醛、酮等有毒的氧化产物,动物一旦摄入将严重危害动物机体的健康。因此,我们要时刻关注油脂的一些相关指标,预估饲用油脂的能值变化,确保饲用油脂的品质稳定。