首页
|
江南app官网-首页 |
视频
登录
|
注册
江南娱乐入口
维生素
氨基酸
微量元素
动保
养殖
生猪
肉禽
蛋禽
草食
数据
原料
大豆
豆粕
油脂
玉米
谷物
江南竞彩体育官网
欢迎使用江南app
政策法规
招聘
动物蛋白
鱼粉
乳清粉
饲料生产
报告下载
会议活动
Boyar Knows
当前位置:
首页
>
饲料生产
> 正文
准予进口粮食和植物源性饲料种类及输出国家或地区名录(2024.9.25))
发布时间:2024-11-04 10:08
来源:海关总署
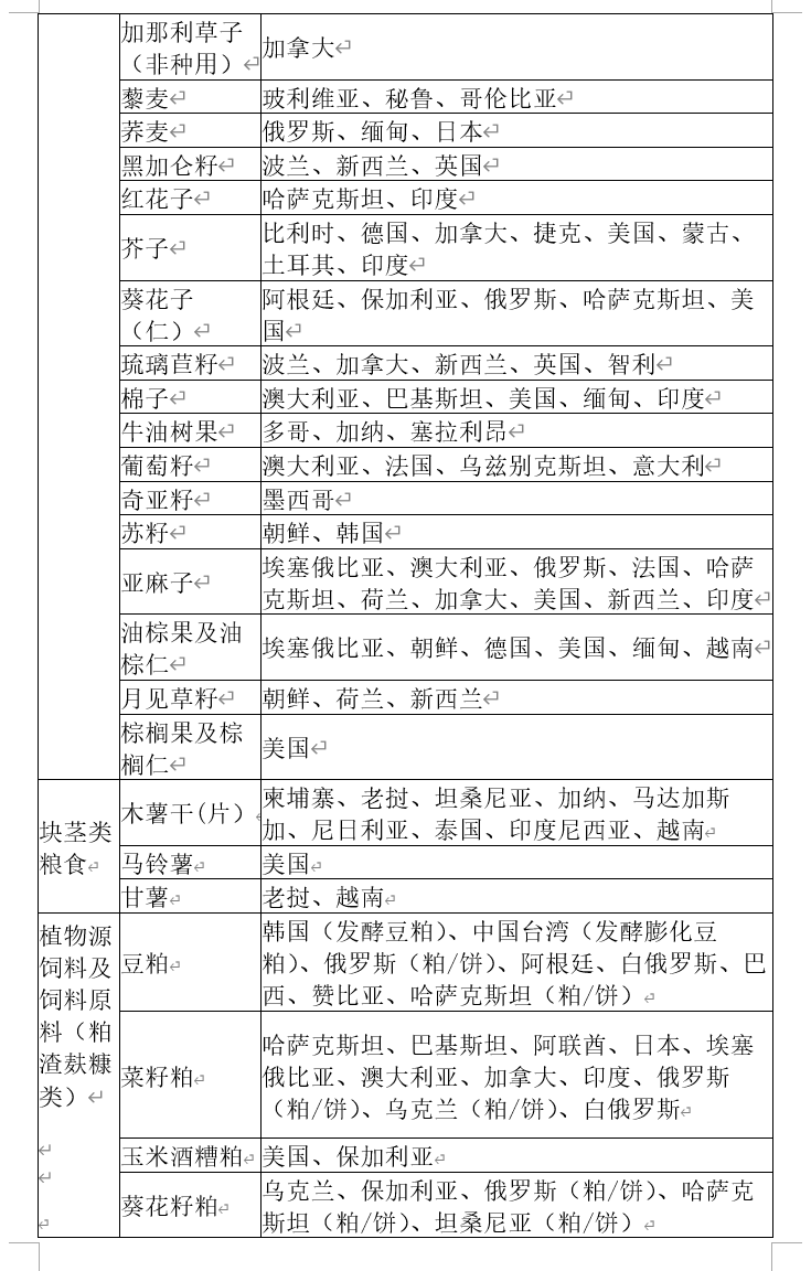
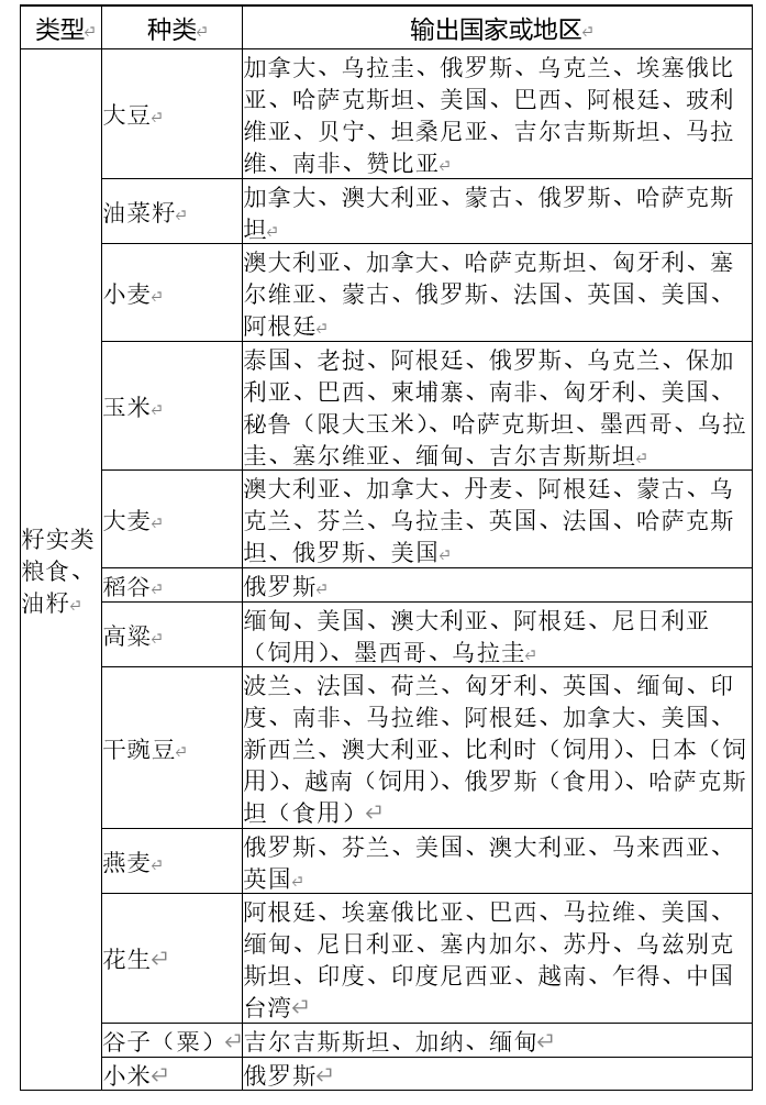
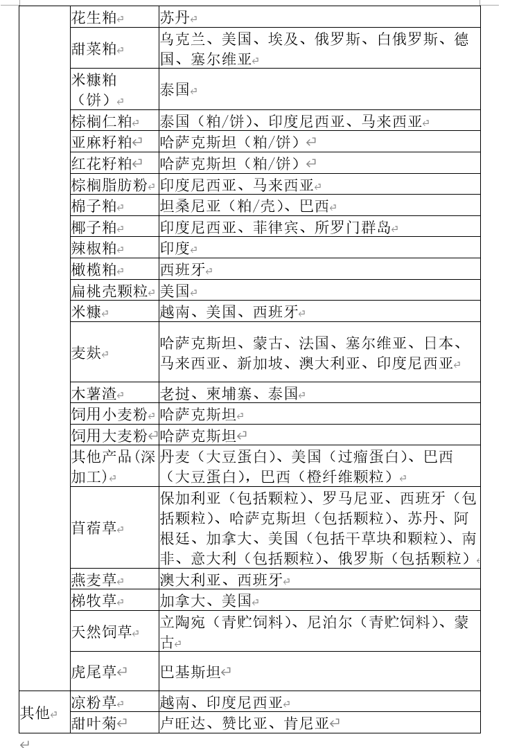
准予进口粮食(含籽实类和块茎类粮食、油籽)和植物源性饲料种类及输出国家或地区名录
0
分享至
分享到微信朋友圈
打开微信,点击 “ 发现 ”
使用 “ 扫一扫 ” 即可将网页分享至朋友圈。
热力点击
1
农业农村部批准102家公司生产的213种饲料和饲料江南娱乐入口 产品在我国登记或续展登记
2
农业农村部批准103家公司生产的259种饲料和饲料江南娱乐入口 产品在我国登记或续展登记
3
海关总署:准予进口粮食(含籽实类和块茎类粮食、油籽)和植物源性饲料种类及输出国家或地区名录(更新至2025年9月18日)
4
农业农村部批准114家公司生产的277种饲料和饲料江南娱乐入口 产品在我国登记或续展登记
5
农业农村部第921号关于批准新饲料和新饲料江南娱乐入口 并扩大适用范围等事项的公告
6
农业农村部批准88家公司生产的187种饲料和饲料江南娱乐入口 产品在我国登记或续展登记
关于我们
|
江南app官网-首页
|
视频直播
|
BoyarKnows
|
会员注册
|
联系我们
本网所载文章、数据仅供参考,使用前请核实,风险自负
Copyright © 2011 www.livehisway.com 江南app官网客户端下载安装
京ICP备13008321号-1
公安部备案 11010802029875
map